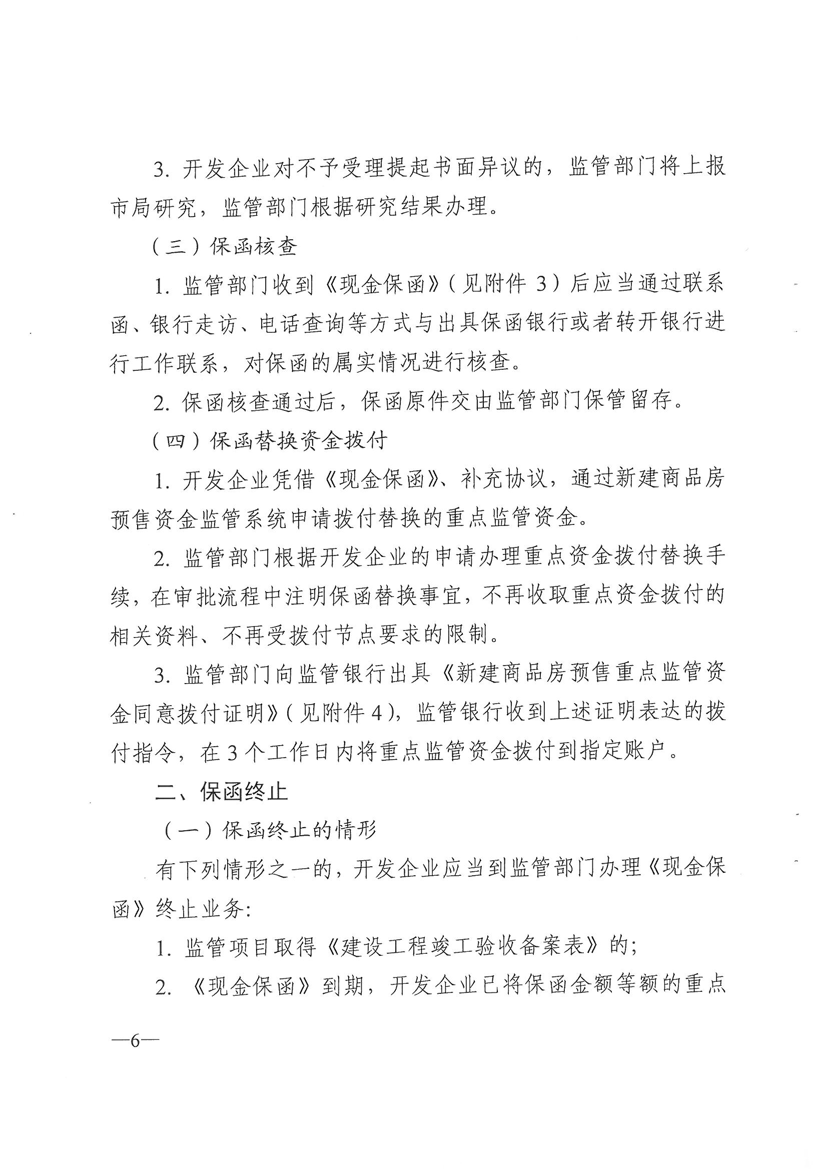
网站首页
住建动态
政府信息公开
政务服务
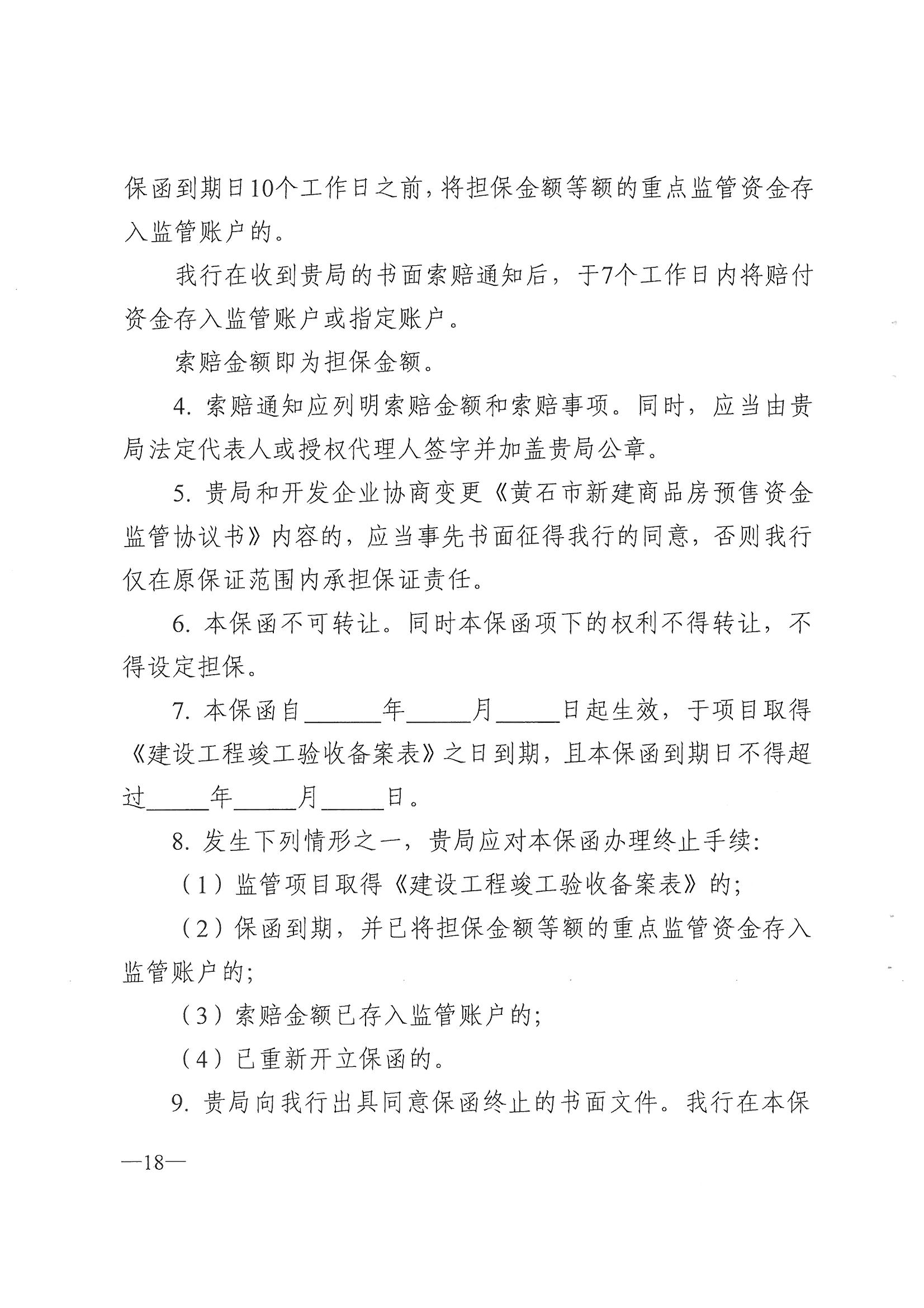
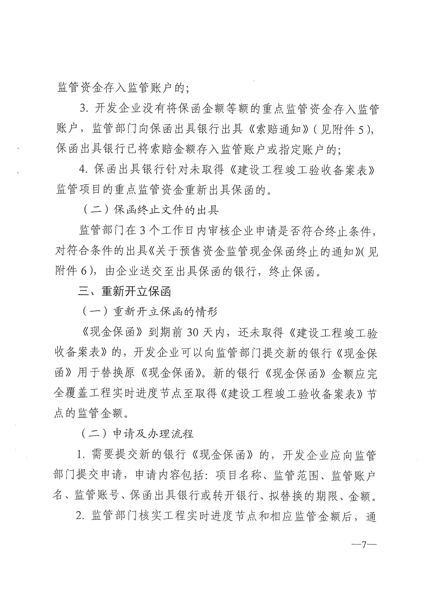
互动交流
当前位置:
首页
>
政府信息公开
>
政策
>
规范性文件
黄石市住房和城乡建设局关于印发《以银行保函等额替换新建商品房重点监管资金若干规定(试行)和操作规范(试行)》的通知
来源:黄石市住房和城乡建设局 时间:2020-04-10 17:02
发文单位:黄石市住房和城乡建设局
发布日期:2020-04-10
文件名称:
关于印发《以银行保函等额替换新建商品房重点监管资金若干规定(试行)和操作规范(试行)》的通知
主题信息:商品房监管资金
文号:黄建[2020]3号
效力状态:
有效