网站首页
住建动态
政府信息公开
政务服务
互动交流
当前位置:
首页
>
政府信息公开
>
法定主动公开内容
>
财政资金
>
财政预决算
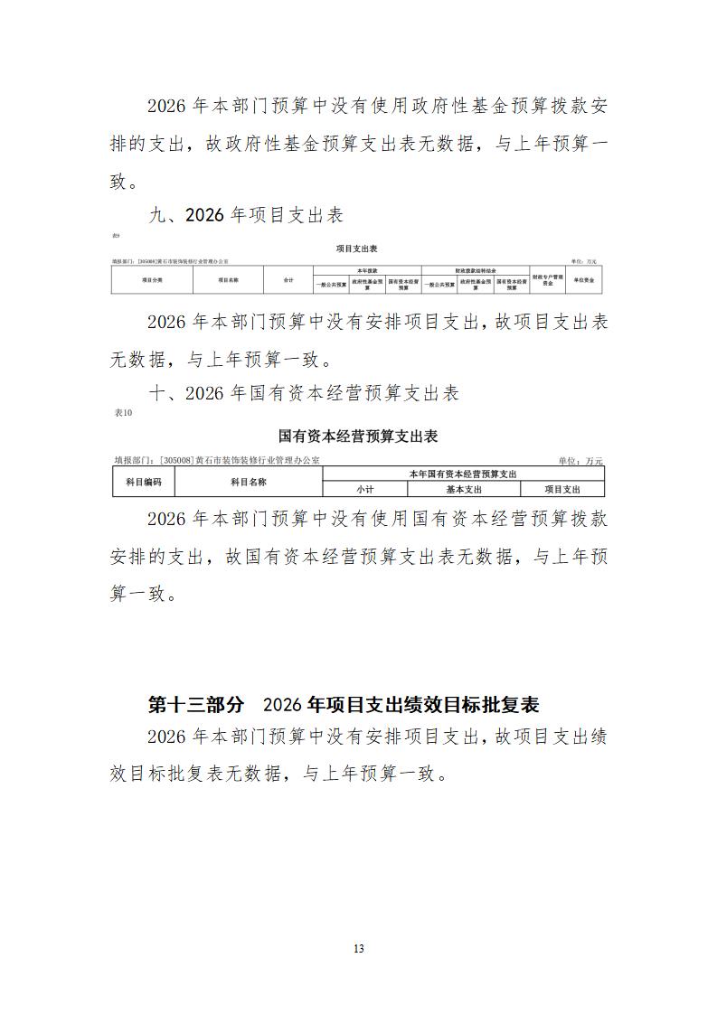
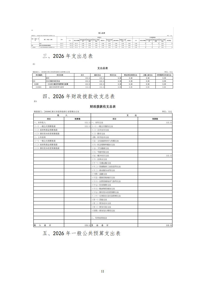
2026年度黄石市装饰装修行业管理办公室 部门预算公开情况说明
来源:装饰办 时间:2026-01-30 14:30
分享: