网站首页
住建动态
政府信息公开
政务服务
互动交流
当前位置:
首页
>
政府信息公开
>
法定主动公开内容
>
财政资金
>
财政预决算
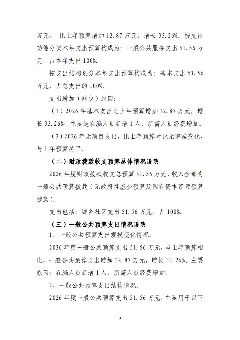
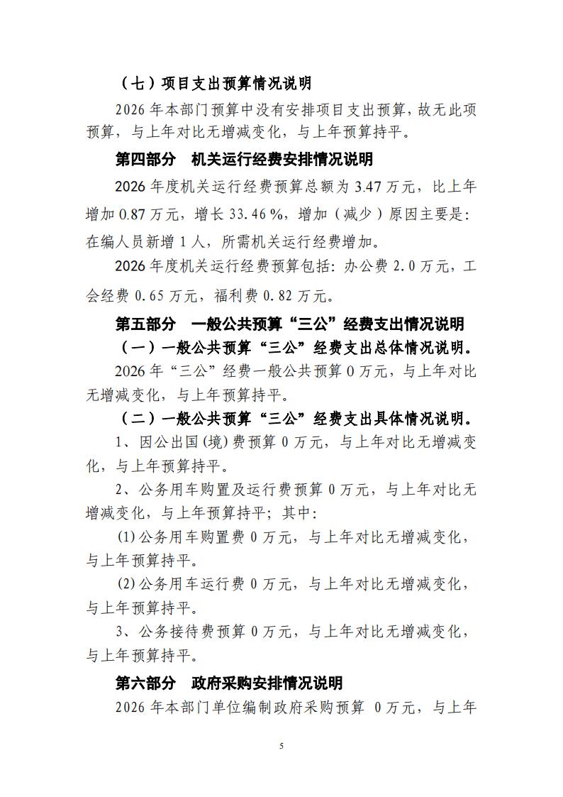
2026年黄石市城乡建设委员会信息中心财政预算公开
来源:信息中心 时间:2026-01-26 10:09
分享: