网站首页
住建动态
政府信息公开
政务服务
互动交流
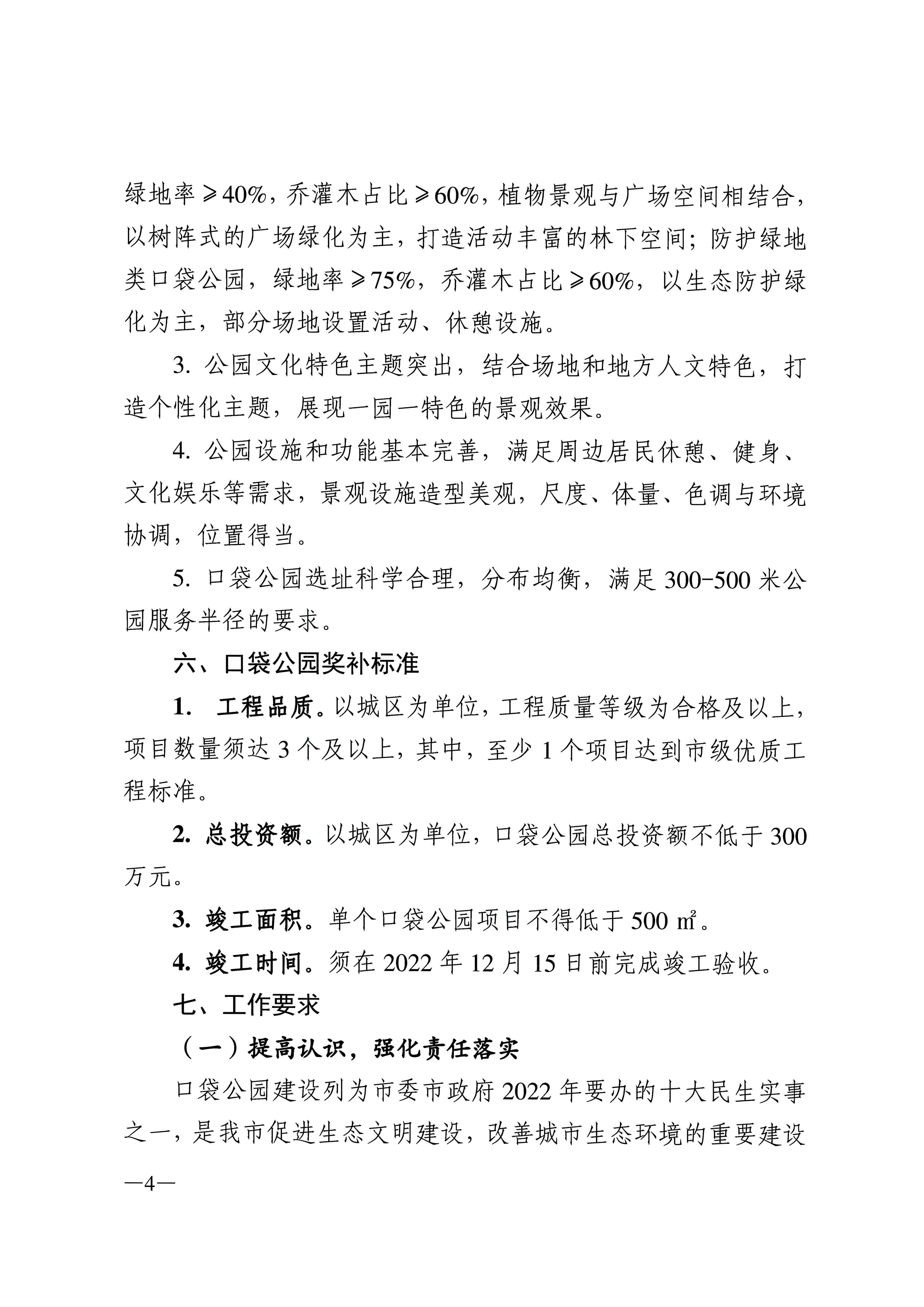
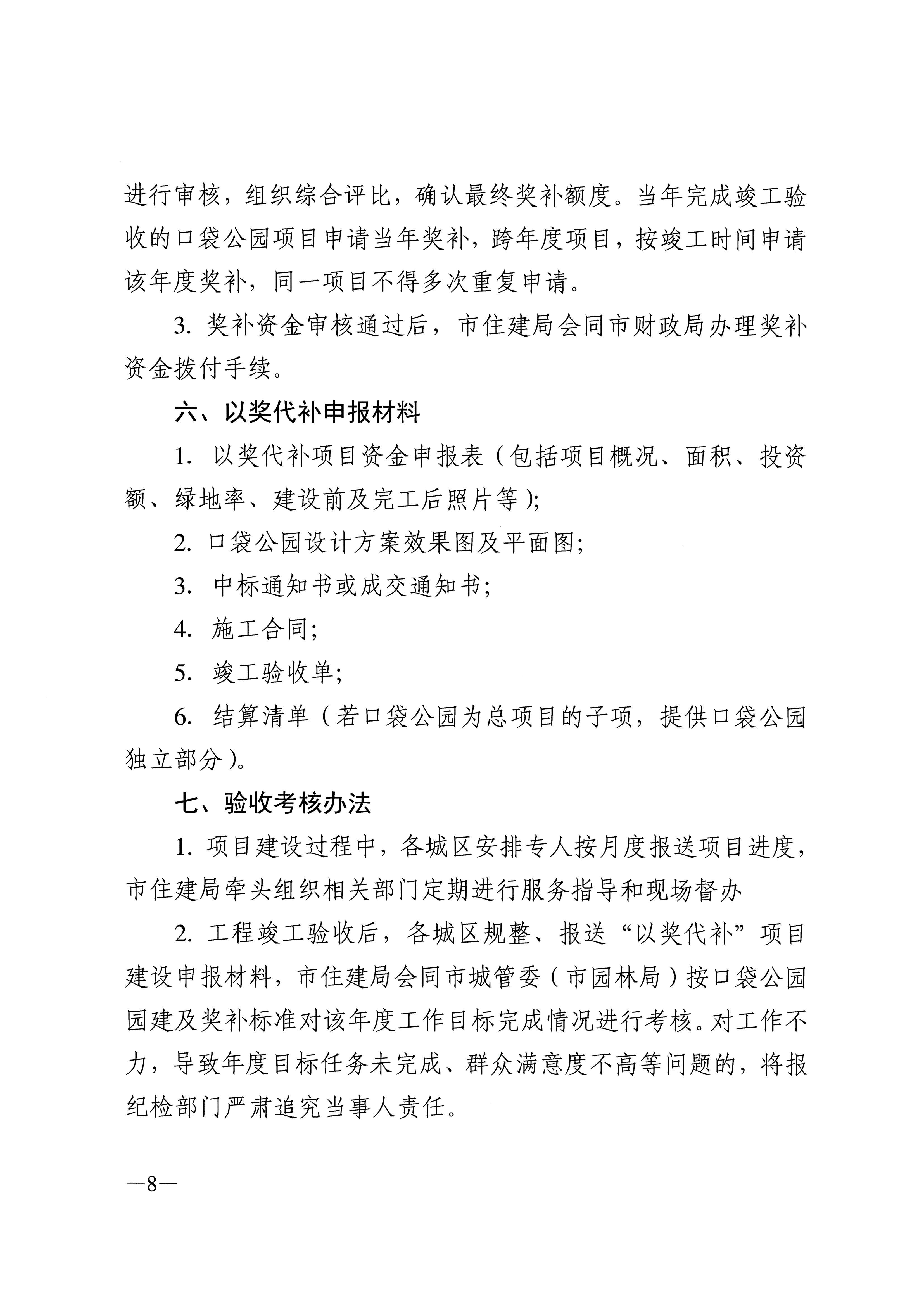
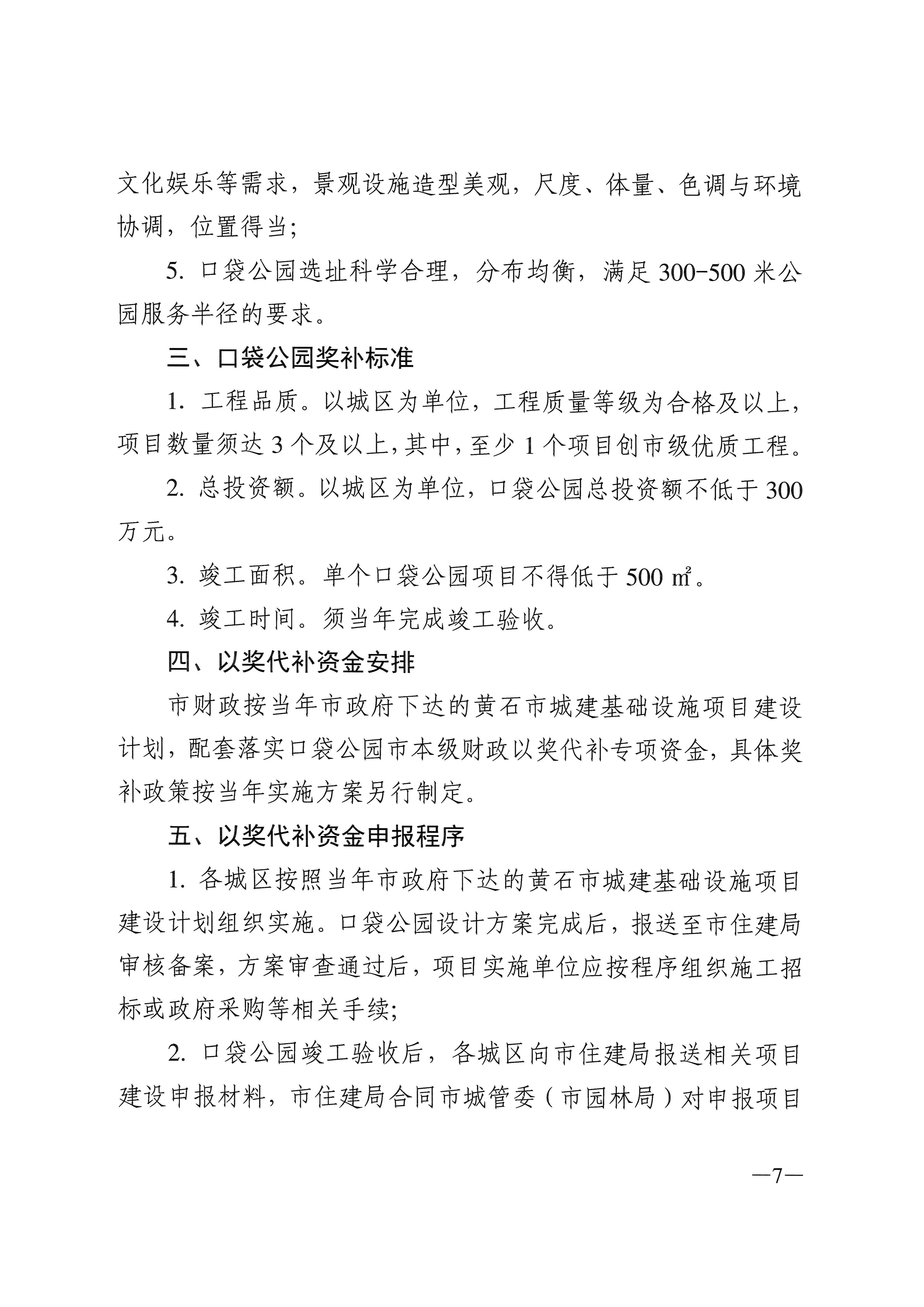
当前位置:
首页
>
政府信息公开
>
法定主动公开内容
>
其他主动公开内容
>
局发文件
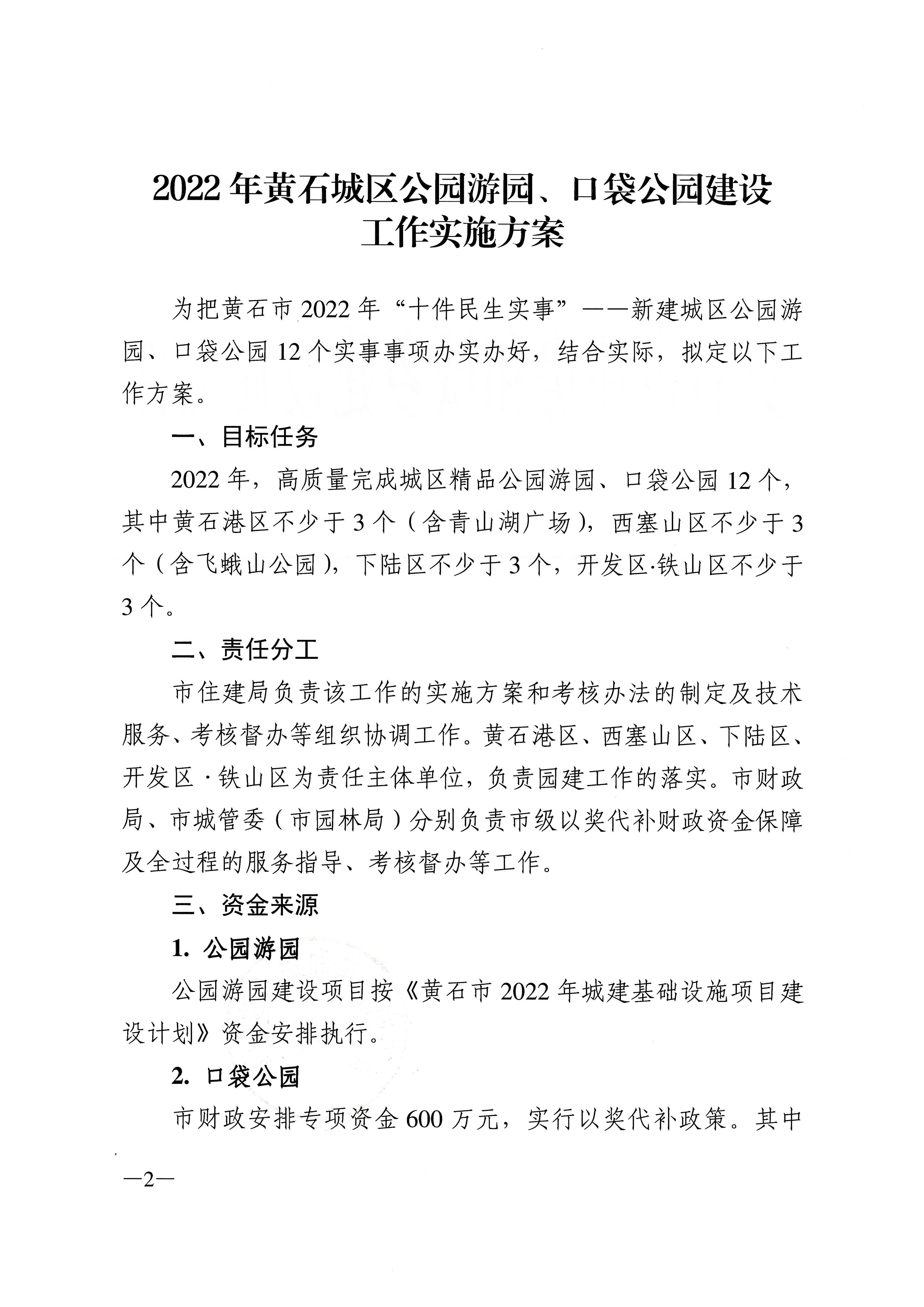
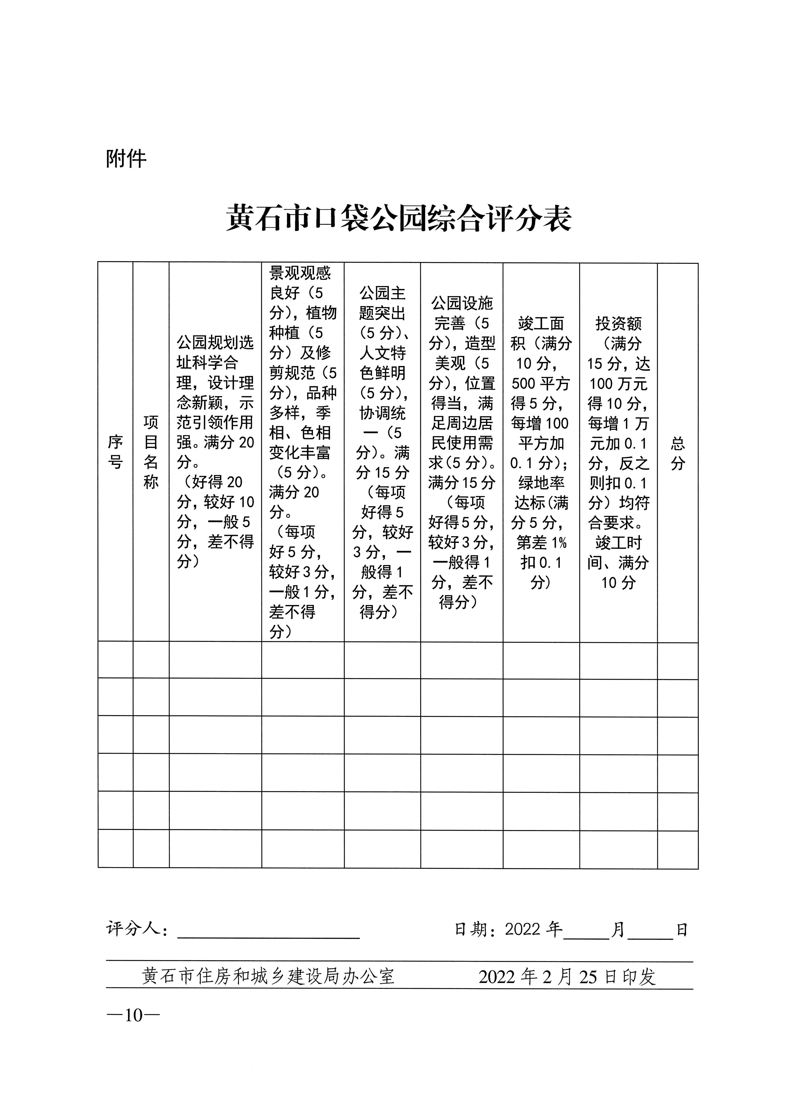
关于印发《2022年黄石城区公园游园、口袋公园建设工作实施方案》和《黄石市口袋公园建设标准和验收考核办法》的通知
来源:园林绿化科 时间:2022-02-28 15:59
关于印发《2022年黄石城区公园游园、口袋公园建设工作实施方案》和《黄石市口袋公园建设标准和验收考核办法》的通知
分享: