无障碍阅读
当前位置: 首页 > 专题栏目 > 城市更新 > 工作动态

住房和城乡建设部印发实施城市更新行动可复制经验做法清单(第一批)

作者: 来源:住房和城乡建设部    时间:2022-12-02

分享:

为贯彻落实党中央、国务院关于实施城市更新行动的决策部署,各地积极探索城市更新统筹谋划机制、可持续模式和配套支持政策等,取得较好成效。近期,住房和城乡建设部总结城市更新试点城市和各地经验做法,印发《实施城市更新行动可复制经验做法清单(第一批)》。


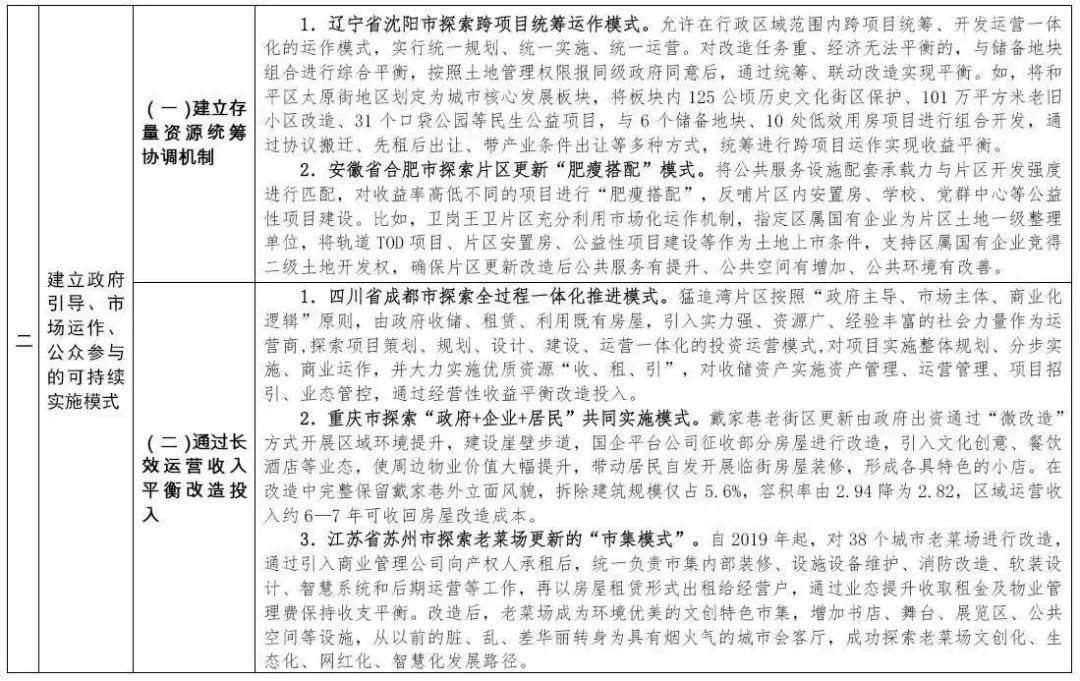
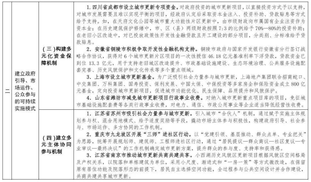
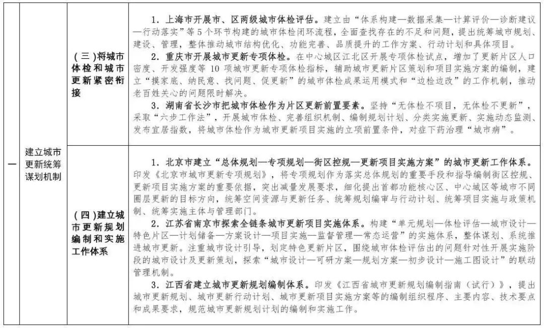
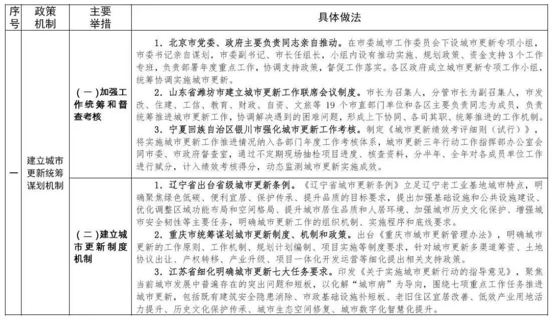
实施城市更新行动

可复制经验做法清单(第一批)